您好,欢迎访问必赢国际437官网官网!今天是

公告公示

当前位置: 首页 > 信息公开 > 公告公示 > 正文

2020年必赢国际437官网校级教学成果奖评选结果公示

来源:教务处 时间:2020-07-22 作者: 点击:

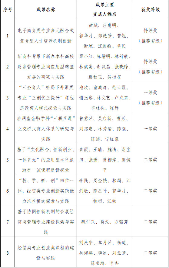
根据《福建省教育厅关于开展2020年省级教学成果奖评审工作的通知》《必赢国际437官网关于开展2020年校级教学成果奖评审及省级教学成果奖推荐工作的通知》,经二级学院推荐、形式审查、第一轮材料评审、第二轮汇报评审,评审出2020年校级教学成果奖8项,现予以公示。
2020年校级教学成果奖评选结果
公示时间:2020年7月22日至7月28日。若有异议,请以书面形式(可发邮箱)向学校教务处或校纪委综合室反映。反映情况时要有具体事实,以单位名义反映的应加盖单位公章,以个人名义反映的应署个人真实姓名和联系电话,否则不予受理。
请向校纪委综合室或教务处反映。
校纪委综合室电话:26292316
校纪委综合室邮箱:jcsjc@fjbu.edu.cn
教务处联系电话:13107942328
教务处联系邮箱:fjsxyjwc@126.com
                                                                        
                              教务处
                                                       2020年7月22日

书记信箱:fjsxydwsj@fjbu.edu.cn

校长信箱:president@fjbu.edu.cn


Copyright 中国·必赢国际(437-vip认证)官网-Made in China 版权所有 闽ICP备12020660号-3校址:福州市鼓楼区黄铺19号 邮编:350012   闽公网安备 35012202350143号