2020年12月30日,国务院学位委员会、教育部将“集成电路科学与工程”纳入一级学科。集成电路产业是国民经济和社会发展的战略性、基础性和先导性产业,是培育发展战略性新兴产业、推动信息化和工业化深度融合的核心与基础,是保障国家信息安全的重要支撑,是制约国家发展的“卡脖子”关键技术,急需培养具有不可替代高层次技术创新人才。学校坚持工科特色、发挥信息专业优势,担当使命,致力于培养担当民族复兴大任的集成电路工匠人才。集成电路产品的广泛应用推动了电子时代的来临,也成为现代日常生活中必不可少的组成部分。
集成电路产业链以电路设计为主导。集成电路产业链分为电路设计、芯片制造以及封装与测试三个环节。近年来三个环节出现垂直分工的趋势,并已经发展成为独立电子行业,另外还形成了生产封装材料的集成电路支撑业。集成电路产业链是以电路设计为主导,由电路设计公司设计出集成电路,然后委托芯片制造厂生产晶圆,再委托封装厂进行集成电路封装及测试,然后销售给电子整机产品生产企业。

集成电路行业市场发展迅速。经过近20年的飞速发展,我国集成电路产业从无到有,从弱到强,已经在全球集成电路市场占据举足轻重的地位。根据中国半导体行业协会统计数据,2010-2019年中国集成电路产业销售额整体呈增长趋势,从2010年的1440.15亿元增加至2019年的7562.3亿元,这主要受物联网、智能终端制造、新一代移动通信等市场需求驱动。
2020年,中国集成电路产业继续保持2位数增长,2020年1-9月,中国集成电路产业销售额为5905.8亿元,同比增长16.9%。其中,设计业同比增长24.1%,销售额2634.2亿元,仍是三业增速最快的产业,占总体行业的比重为44.60%;制造业同比增长18.2%,销售额为1560.6亿元,占比为26.42%;封装测试业同比增长6.5%,销售额1711亿元,占比为28.97%。




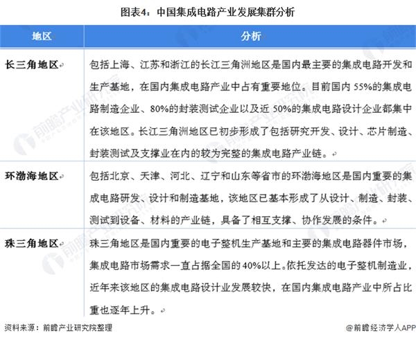
核心区域产业空间明显。中国集成电路产业集群化分布进一步显现,已初步形成以长三角、环渤海、珠三角三大核心区域聚集发展的产业空间格局。长三角地区是中国集成电路产业基础最扎实、技术最先进的区域,产业规模占全国半壁江山,设计、制造、封测、装备、材料等产业链全面发展。

集成电路行业市场发展前景好,人才急缺。各下游新兴应用领域的快速发展,将带动国内集成电路行业持续发展。由于国家产业基金的注入,集成电路企业将更容易扩张规模、提高技术水平,完成做大做强。从国际上来看,集成电路行业是少有几个能经受国际经济不景气考验的行业,因而未来国际经济即使依然疲软,集成电路行业也依然可以取得较大发展。总体来看,国内集成电路企业前景较好。
近年来,我国集成电路市场规模的年平均复合增速达到20%左右,整体来看,未来中国集成电路市场也将呈现快速发展的良好态势。前瞻初步预计未来五年我国集成电路行业市场规模保守保持12%的年平均复合增速,到2026年我国集成电路行业市场规模有望达到2万亿元左右。

学校按照《国务院关于印发进一步鼓励软件产业和集成电路产业发展若干政策的通知》的文件要求,遵照学院发展规划,进一步凝练专业特色优势,着力提升学科影响力,提升专业内涵水平,遵照学校的办学定位,努力为“中国芯”发展培养更多优秀人才。